MiniMax是一款多模态大语言模型为用户打造的AI伙伴,可以帮你智能搜索问答、精准识图解析、沉浸语音通话、专业/创意写作、文档速读总结、还有独家悬浮球功能帮你把琐事化繁为简。app基于前沿AI技术打造的智能效率工具,其核心功能围绕多模态交互展开,既能理解文字指令,也能解析图像信息,为用户提供跨场景的智能化服务。软件主打六大核心场景:快速检索知识要点、辅助学术论文或商业文案创作、生成编程代码框架、提炼长文档核心信息、解析图片内容细节,以及提供情感化对话陪伴。
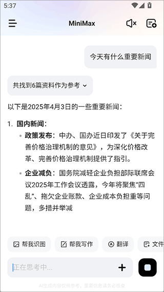
1、智能搜索:快速提炼文本重点,整理知识要点,提高办公和学习效率;
2、拍照答疑:拍照上传问题,每个步骤都会细心讲解;
3、声音克隆:10秒钟克隆用户声音,可分享给朋友和家人;
4、文件速读:一键上传文件,快速做总结、查答案;
5、创意写作:支持多种类型和语气的写作,一键生成内容;
6、编程代码:助力用户开发小程序,进行数据分析。
1、用户进入MiniMax手机app后可以在不登录情况下就可以直接免费与之对话,比如问些问题,整理些文本

2、还可以开启语音播放功能帮你播放内容

3、点击底部识图功能可以上传图片让它识别

4、在线翻译功能可以选择很多国家语言进行在线翻译

5、例如可以直接让它把刚生成的中文翻译成英文

6、用户登录后不仅可以与其它设备平台上的MiniMax进行数据同步,而且还可以免费体验其全部功能

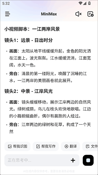
1、MiniMax目前已不可以生成视频了,但是官方推荐使用海螺ai进行视频创作,用户进入app后点击顶部的海螺视频会打开浏览器让用户下载安装海螺ai,当然用户可以选择在本站直接搜索海螺ai来下载使用

2、即使用户在输入框中直接输入“帮我生成一段描述一江两岸风景的小视频”,然后点击发送,用户看到的只是文字描述

3、你再反问它视频生成在哪里时它就会回答你无法生成视频了

有问题?为什么不问问MiniMax(原海螺AI)呢!
作为一个AI助理,MiniMax可以帮你做什么?
解决生活烦恼,家里猫生病了怎么办,软件使用遇到问题怎么办
情感问题咨询,如何向心仪的女生表白,如何高情商地回复女朋友
工作助理,写工作周报,写会议总结,写PPT大纲
创意写作,写情书,写小说,写小红书笔记,写短视频脚本
翻译语言,遇到外语单词随手一查,不光能查到含义,还能写例句讲用法做练习
编程助手,根据产品需求写架构,根据要求写出具体代码,遇到bug帮你分析原因
v4.10.1版本
MaxHermes来了!
MiniMax M2.7 强力驱动,一款与你共同成长的智能体。
快牙是一款WiFi网络数据传输应用,用户只需要使两台设备都连接上同一个WiFi网络,就可以实现不同设备间的文件包括图片、视频以及音乐等的传输,快速在设备之间进行传输。除此之外,用户可以使用快牙网传在线快速流量另一台设备上的数据,不需要下载到手机就能操作。用户可以用它来发现趣味短视频内容,与任何人分享视频、音乐、应用、照片等趣味内容。此外,快牙全球用户数量已达5亿,遍及海内外200多个国家和地区。
微多开分身是一款微信分身、多开、双开软件。该款软件支持最新版的微信等腾讯相关社交app使用而且手机兼容极强,用户几乎可以在市面上的任何一款安卓手机上完成微信等社交软件的分身、双开等操作。能够帮助用户轻松实现微信多开的功能,让你的工作微信和生活微信分开,从而更好的处理各种事项。除了支持微信多开外,本款微信多开软件还可以轻松实现如:微信分身、派派多开、QQ多开、淘宝多开、支付宝多开、游戏多开等几乎所有应用的多开分身,解决用户多账户同时在线的需求。
夜猫互娱是一款专为手游玩家打造的综合性游戏平台,汇聚仙侠、传奇、策略、卡牌等全品类热门游戏资源,提供安全无毒的游戏下载环境,内置详细图文攻略与开服动态,助力新手快速上手,老手进阶大神,集成好友组队、礼包领取与自动更新功能,让玩家在享受畅玩乐趣的同时,轻松获取福利与社交互动。
外星人加速器是一款免费加速手游的加速器,不论是国内游戏还是海外国际服都能做到超低延迟。它的自研技术能够有效解决掉线、延迟高、跳ping、丢包、网络波动、服务器切换等问题,为用户提供最专业的全球专线加速,军工级延迟体验,毫秒级传输保障,让用户游戏更爽快,服务器就在家门口。软件界面精致且操作便捷,支持PC模式切换及一键暂停功能,每日免费领取时长,兼顾灵活性与实用性。针对“高延迟”“卡顿”及“无外服IP”等痛点,外星仔加速器采用自主研发的专有技术,结合极稳双通道模式、电竞专线与智能调度算法,确保在Wi-Fi或移动网络下均能实现高速稳定传输。
环评云助手是一款专为环境影响评价专业人士打造的智能工具,集成AI审核、法规查询、机构检索等核心功能,收录20万+条国家及地方环保标准与政策,支持模糊查询与目录浏览,实时更新确保内容权威性,提供AI在线审核、源强核算、专家问答等服务,30分钟出具专家级审核报告,大幅提升工作效率。
小黑盒手游加速器是一款专门为手游制作的网络优化工具,主要帮助玩家用户一键加速游戏,解决延迟波动、丢包掉线、无法登录等问题,提高稳定性,让你更畅快的玩游戏。通过它用户们再也不用担心网络卡顿、网络延迟、网络掉线等问题,因为软件致力于最优秀的网络畅玩环境——覆盖全球海外加速节点,支持国际服、欧美服、亚服、日服、韩服、东南亚服及热门游戏体验服,让你可享受最畅爽游戏体验。
披萨塔佩皮娜模组(Pizza Tower)是一款充满挑战的横版冒险闯关玩法的手游,这款游戏采用复古像素画面制作,在这个模组中玩家将操控佩皮娜开始挑战,在魔性的动画和动感的背景音乐中行动,以惊人的速度和夸张的动作在各种各样的关卡中挑战,关卡中还有着隐藏路线,可以帮助玩家更快的拯救披萨店。
来看短剧是一款免费短剧播放平台,汇聚了丰富多样的热门短剧资源。无论你是喜欢甜宠恋爱、穿越赘婿,还是热衷于励志逆袭与精彩反转剧情,这里都能满足你的追剧需求。平台提供高清流畅的观影体验,全程无卡顿,无需付费即可畅享精彩内容。同时,用户还能通过热门榜单快速发现当下最受欢迎的爆款短剧,彻底告别剧荒烦恼。
快牙是一款WiFi网络数据传输应用,用户只需要使两台设备都连接上同一个WiFi网络,就可以实现不同设备间的文件包括图片、视频以及音乐等的传输,快速在设备之间进行传输。除此之外,用户可以使用快牙网传在线快速流量另一台设备上的数据,不需要下载到手机就能操作。用户可以用它来发现趣味短视频内容,与任何人分享视频、音乐、应用、照片等趣味内容。此外,快牙全球用户数量已达5亿,遍及海内外200多个国家和地区。
植物大战僵尸抽卡版手机版(抽卡版PVZ)一款将经典塔防玩法与卡牌收集相结合的策略手游。玩家通过抽卡获得各种植物,每张植物卡都有独特技能和战斗属性,可自由搭配阵容抵御源源不断的僵尸入侵。游戏关卡丰富多样,既有经典模式,也加入了限时活动和挑战模式,考验玩家策略与组合能力。卡牌升级系统让植物不断强化,战斗策略更灵活。清新可爱的画风、轻松上手的操作和随机抽卡惊喜,使每一次对战都充满趣味与期待,是塔防与卡牌爱好者的不二之选。
模拟驾驶遨游中国是一款以驾驶为主题的手游,这款游戏采用拟真的3D画面制作,在这里玩家可以在不同类型的车辆中自由选择,可以在简单的操作模式下在道路上行驶,一边欣赏风景,一边前往下一个目的地,还能尝试成为一位顺风车司机,在遨游中国的同时,载着乘客前往不同的目的地。
XPlayer视频播放器免费版是一款功能强大且操作便捷的本地视频播放工具,支持多种主流视频格式,能够快速扫描并管理手机中的本地视频文件。它不仅提供高清流畅的播放体验,还支持通过手势精准控制播放进度、音量和亮度,让用户享受高品质画质与极简操作的双重便利。
披萨塔佩皮娜模组(Pizza Tower)是一款充满挑战的横版冒险闯关玩法的手游,这款游戏采用复古像素画面制作,在这个模组中玩家将操控佩皮娜开始挑战,在魔性的动画和动感的背景音乐中行动,以惊人的速度和夸张的动作在各种各样的关卡中挑战,关卡中还有着隐藏路线,可以帮助玩家更快的拯救披萨店。
来看短剧是一款免费短剧播放平台,汇聚了丰富多样的热门短剧资源。无论你是喜欢甜宠恋爱、穿越赘婿,还是热衷于励志逆袭与精彩反转剧情,这里都能满足你的追剧需求。平台提供高清流畅的观影体验,全程无卡顿,无需付费即可畅享精彩内容。同时,用户还能通过热门榜单快速发现当下最受欢迎的爆款短剧,彻底告别剧荒烦恼。
快牙是一款WiFi网络数据传输应用,用户只需要使两台设备都连接上同一个WiFi网络,就可以实现不同设备间的文件包括图片、视频以及音乐等的传输,快速在设备之间进行传输。除此之外,用户可以使用快牙网传在线快速流量另一台设备上的数据,不需要下载到手机就能操作。用户可以用它来发现趣味短视频内容,与任何人分享视频、音乐、应用、照片等趣味内容。此外,快牙全球用户数量已达5亿,遍及海内外200多个国家和地区。
植物大战僵尸抽卡版手机版(抽卡版PVZ)一款将经典塔防玩法与卡牌收集相结合的策略手游。玩家通过抽卡获得各种植物,每张植物卡都有独特技能和战斗属性,可自由搭配阵容抵御源源不断的僵尸入侵。游戏关卡丰富多样,既有经典模式,也加入了限时活动和挑战模式,考验玩家策略与组合能力。卡牌升级系统让植物不断强化,战斗策略更灵活。清新可爱的画风、轻松上手的操作和随机抽卡惊喜,使每一次对战都充满趣味与期待,是塔防与卡牌爱好者的不二之选。
模拟驾驶遨游中国是一款以驾驶为主题的手游,这款游戏采用拟真的3D画面制作,在这里玩家可以在不同类型的车辆中自由选择,可以在简单的操作模式下在道路上行驶,一边欣赏风景,一边前往下一个目的地,还能尝试成为一位顺风车司机,在遨游中国的同时,载着乘客前往不同的目的地。
XPlayer视频播放器免费版是一款功能强大且操作便捷的本地视频播放工具,支持多种主流视频格式,能够快速扫描并管理手机中的本地视频文件。它不仅提供高清流畅的播放体验,还支持通过手势精准控制播放进度、音量和亮度,让用户享受高品质画质与极简操作的双重便利。